勧誘方針・各種対応方針
Policy
弊社の各種方針
勧誘方針
私たちは、保険その他金融商品の販売の際には「保険業法・金融サービスの提供及び利用環境の整備等に関する法律・消費者契約法・その他各種法令等」を遵守し、次の姿勢で販売を行うことを方針とします。
- お客さまの保険、その他の金融商品に関する知識、加入目的、家族状況、財産状況等を総合的に勘案し、お客さまの立場で説明を行う様に心掛けお客さまが最適な保険その他の金融商品を選択いただけるように努力してまいります。特に、市場リスクが存在する商品については、お客さまの年齢、知識、投資経験等に照らし、最適と考えられる商品をお勧めすると共に、商品内容やリスク内容等について、適切な説明を行うように心掛けます。
- ご契約者間の公平、保険制度の健全な運営の為にモラルリスクを排除しお客さまのプライバシー保護に配慮しつつお客さまの意向と実情に沿って適切な商品が選択いただけるように常にコンサルティング販売に努力してまいります。また、電話や訪問により保険その他の金融商品のご説明を行う際には、お客さまの立場になって、時間・場所などに十分配慮するように努力してまいります。
- 保険その他の金融商品のご説明の際には、説明方法等に工夫をこらしてお客さまに十分ご理解いただけるように努力してまいります。そして、法令遵守に努め、適正な募集活動を行います。当店は、お客さまの様々なご意見などの収集に努め、お客さまの満足度をより高められるように努力してまいります。
- 留意事項
(1)特定保険契約の種類
金利・通貨の価格・金融商品市場の相場等の変動によってお客さまに損失が発生するおそれがある保険契約は、「特定保険契約」と定義され、対象となる保険種類は以下の通りです。
- 変額保険・変額年金
- 外貨建保険・外貨建年金
- МVA(市場価格調整)を利用した保険
(2)金融商品取引法の準用
特定保険契約の募集にあたっては、金融商品取引法の規制の一部が以下のとおり準用されています。
- 適合性の原則
お客さまの知識・経験、財産の状況や契約の目的に照らして、不適当な勧誘の禁止 - 契約締結前交付書面の交付義務
「契約概要」「注意喚起情報」(諸費用・市場リスクなど)を記載した書面の交付義務 - 契約締結時交付書面の交付義務
契約成立後に諸費用、市場リスクなどを記載した書面の交付義務 - 広告規制
広告・広告類似行為における諸費用、市場リスクなどの表示 - 損失補てんの禁止
お客さまへの損失補てん、利益の追加の申込み、約束、実行の禁止 - その他の禁止事項
迷惑を覚えさせる時間に訪問し、または電話する行為の禁止など
(3)特定保険契約の募集にあたっての情報収集
特定保険契約の募集にあたっては、お客さまの知識、投資経験、財産の状況および特定保険 契約を締結する目的を的確に把握のうえ、お客さま属性等に則した適正な募集の履行を確保する必要があり、以下の情報をお客さまから収集します。
- 生年月日(お客さまが自然人の場合に限る)
- 職業(お客さまが自然人の場合に限る)
- 資産、収入等の財産の状況
- 過去の金融商品取引契約の締結およびその他投資性金融商品の購入経験の有無およびその種類
- 既に締結されている金融商品の満期金または解約返戻金を特定保険契約の保険料に充てる場合は、当該金融商品の種類
- 特定保険契約を締結する動機・目的、その他お客さまの意向に関する情報
- お客さまの意向に関する情報については、「意向確認書の記載事項」および「適合性原則確認書」の内容を参照し、適切に収集する必要があります。
(4)特定保険契約の募集における適切性の確保
特定保険契約の募集にあたり、お客さまから収集した情報の内容に則した適切な募集を行い、当該お客さまの保護に欠けることのないようにしなければなりません。
「契約締結前交付書面(契約概要/注意喚起情報)」の交付に際し、あらかじめ、お客さまに対し書面の内容について、収集した情報の内容に照らして、当該お客さまに理解されるために必要な方法および程度によって説明を行う必要があります。(5)特定保険契約の募集におけるリスクの説明
特定保険契約の募集を行う際には、市場リスクの内容およびそれにともない生じるおそれのある結果について、十分にご理解いただけるようご説明致します。
株式会社セフティー 代表取締役社長 西方 拓
損害保険・生命保険商品のご提案にあたって
当社は、お客様への「保険商品(損害保険・生命保険)のご提案に」あたっては、下記を遵守して、常にご契約者の視点でご提案することをお約束します。
1.当社の取扱保険会社
- 損害保険ジャパン株式会社
- 東京海上日動火災海上株式会社
- 三井住友海上火災保険株式会社
- あいおいニッセイ同和損害保険株式会社
- 日新火災海上保険株式会社
- AIG損害保険株式会社
- SOMPOひまわり生命保険株式会社
- 東京海上日動あんしん生命保険株式会社
- 三井住友海上あいおい生命保険株式会社
- FWD生命保険株式会社
- 日本生命保険相互会社
- メットライフ生命
- アフラック生命保険株式会社
2.募集人の権限と個人情報の利用目的
- 当社の「損害保険募集人」は、お客様と申込先の保険会社の損害保険契約の媒介または締結の代理権を有しています。尚、保険によっては告知受領権を有する商品もあります。 お客様に記載いただいた告知書の記載内容が事実と違う場合は、ご契約が解除や無効となり、保険金をお支払いできないことがありますので、正しく告知いただきますようお願い致します。
- 当社の「生命保険募集人」は、お客様と保険会社の生命保険契約の媒介を行うもので、契約締結の代理権は有しておりません。保険会社が申込みを承諾したときに、 保険契約は有効に成立します。又、告知受領権は保険会社および保険会社が指定した医師が有しており、当社の生命保険募集人に口頭でお話しされても告知いただいたことになりませんので、ご注意ください。
- 当社は「お客様の個人情報」について、お客様に同意をいただいた上で、損害保険・生命保険及びこれらに付随・関連するサービスの提供等の業務に必要な範囲で利用いたします。 その他の目的で利用することはございません。詳しくは、弊社の「プライバシーポリシー」をご参照ください。
3.お客様の誤認防止
- 当社は保険契約締結の代理・媒介を行う立場であり、お客さまが「保険会社とお客さまとの間で当社が中立である」と誤解することのないよう、公平・中立との表示は行いません。
- 生命保険・損害保険・その他の金融商品を明確に区別し、誤解を招くことがないよう取り扱います。
4.当社の推奨販売の方法(推奨理由)
- 当社方針による推奨保険会社の選定
a.当社は取扱保険会社(保険商品)の中から、過去1年の販売実績上位3社を推奨商品として選定し、1年毎に見直すことにしています。
b.a 以外にも、新商品発売や商品改定、新しく追加された補償特約等については、販売実績に関わらず推奨商品としています。
c.保険会社との長年の信頼関係、協力関係、事務手続き、当社の経営方針を総合的に判断し、選定しています。
d.ホームページ上で販売している保険については、インターネット環境による保険募集および各種お手続きが優れている保険会社を推奨しています。 - 契約更新時の推奨商品(保険会社)の選定について
a.契約更新案内の際の推奨保険会社選定においては、特にお客様からのお申し出がない場合は、原則従来と同じ保険会社1社によるご提案をさせて頂きます。
b.契約更新案内の際、お客様のご意向によりご契約商品(保険会社)以外でのご提案を希望された場合は、当社の取扱保険会社の範囲内でお客様のご意向に基づき、比較可能な商品のご説明・ご提案を実施します。 - 推奨商品(保険会社)の見直し
推奨商品は毎年3月末現在の販売実績により見直しを行います。
5.弊社が推奨する商品(保険会社)
- 損害保険ジャパン株式会社
- 東京海上日動火災海上株式会社
- 三井住友海上火災保険株式会社
- あいおいニッセイ同和損害保険株式会社
- 日新火災海上保険株式会社
- AIG損害保険株式会社
- SOMPOひまわり生命保険株式会社
- 東京海上日動あんしん生命保険株式会社
- 三井住友海上あいおい生命保険株式会社
- FWD生命保険株式会社
- 日本生命保険相互会社
- メットライフ生命
- アフラック生命保険株式会社
6.上記以外の保険商品による提案をご希望される場合
- 前述4.及び5.に基づき、当社が推奨する保険商品(保険会社)以外の商品提案をご希望の場合には、当社担当者にその旨をお申し付けください。
- 当社が取扱可能な商品(保険会社)の概要をお客様にご覧いただき、お客様が希望される商品(保険会社)をご説明させて頂いた上で、お客様のご意向に沿ったご提案をさせていただきます。
以 上。
比較説明・推奨販売方針
弊社は、弊社独自基準に従って推奨保険会社を選定し、以下のとおり比較説明・推奨販売方針を定め、これに基づき適正に保険募集を行います。
【弊社の比較説明・推奨販売ルール】
推奨販売の方法(推奨理由)
弊社方針による推奨保険会社の選定
- a.弊社は取扱保険会社(保険商品)の中から、過去1年の販売実績上位3社を推奨商品として選定し、1年毎に見直すことにしています。
- b.a 以外にも、新商品発売や商品改定、新しく追加された補償特約等については、販売実績に関わらず推奨商品としています。
- c.保険会社との長年の信頼関係、協力関係、事務手続き、弊社の経営方針を総合的に判断し、選定しています。
- d.ホームページ上で販売している保険については、インターネット環境による保険募集および各種お手続きが優れている保険会社を推奨しています。
契約更新時の推奨商品(保険会社)の選定について
- a.契約更新案内の際の推奨保険会社選定においては、特にお客様からのお申し出がない場合は、原則従来と同じ保険会社1社によるご提案をさせて頂きます。
- b.契約更新案内の際、お客様のご意向によりご契約商品(保険会社)以外でのご提案を希望された場合は、弊社の取扱保険会社の範囲内でお客様のご意向に基づき、比較可能な商品のご説明・ご提案を実施します。
推奨商品(保険会社)の見直し
推奨商品は毎年3月末現在の販売実績により見直しを行います。
弊社が推奨する商品(保険会社)
損害保険会社
- 損害保険ジャパン株式会社
- 東京海上日動火災海上株式会社
- 三井住友海上火災保険株式会社
- あいおいニッセイ同和損害保険株式会社
- 日新火災海上保険株式会社
- AIG損害保険株式会社
生命保険会社
- メットライフ生命
- 三井住友海上あいおい生命保険株式会社
- SOMPOひまわり生命保険株式会社
- アフラック生命保険株式会社
- 東京海上日動あんしん生命保険株式会社
- FWD生命保険株式会社
- 日本生命保険相互会社
上記以外の保険商品による提案をご希望される場合
弊社が推奨する保険商品(保険会社)以外の商品提案をご希望の場合には、弊社担当者にその旨をお申し付けください。
弊社が取扱可能な商品(保険会社)の概要をお客様にご覧いただき、お客様が希望される商品(保険会社)をご説明させて頂いた上で、お客様のご意向に沿ったご提案をさせていただきます。
制定 平成27年10月1日
制定 令和07年3月13日
サステナビリティ方針
私たちは、「企業理念」の実践により、持続可能な地球・社会の実現と、社員・顧客が描くモノガタリを応援します。それこそがセフティーのモノガタリ(ヴィジョン)であり、その実現を通じて継続的な成長を目指します。
サステナビリティを実現する5つの重要領域


<環境方針>
~ 未来のために 今からできることを 少しずつ ~
人・社会・地球のモノガタリをより豊かで幸せに
<基本理念>
セフティーは「人類の一員・社会の一員・地球の一員」として、それぞれのより良い未来のモノガタリを紡ぐ義務と責任があると考えています。地球環境は人類共通の財産であり未来からの大切な預かりものであるという認識に基づき、自然や生物多様性の保全のため、事業活動のあらゆる面において環境への配慮に努め、持続可能な社会の実現に貢献します。私たちは、環境と調和した企業活動を通じて、次世代に豊かなモノガタリを引き継ぐことを目指します。
<基本方針>
セフティーは、事業活動を行う上で、以下の環境方針に基づき、環境負荷の低減と環境保全活動を推進します。
1. 環境関連法規等の遵守
・国および地方自治体の環境関連法規・条例・協定、及び当社が同意するその他の要求事項を遵守します。
2.省エネルギー・省資源の推進
・エネルギー源の選択や化石燃料使用の削減により、CO₂排出量の抑制に努めます。
・社内の節電(不要な照明・OA機器の電源オフ、空調温度の適正設定など)を徹底します。
・ペーパーレス化を推進し、両面印刷や電子媒体の活用により紙資源の使用削減を図ります。
・日常業務における節水にも取り組み、水資源の有効活用を行います。
3.廃棄物の削減とリサイクルの推進
・リデュース(削減)、リユース(再利用)、リサイクル(再資源化)の「3R」を実践し、適正な分別処理を徹底します。
4.グリーン購入の推進
・事務用品や備品等の購入にあたっては、環境負荷の少ない製品やサービス(エコマーク商品、FSC商品等)を優先的に選択します。
5.環境に配慮した事業活動
・紙資源の削減および環境保全の観点から、保険商品の約款はWeb約款(電子約款)のご利用を推進します。
・移動に伴う環境負荷軽減を図るため、オンライン会議ツールを活用した面談を推進します。
・可能な範囲で公共交通機関の利用やエコドライブを推奨し、移動に伴う環境負荷の低減に努めます。
・地域の小学校にて「ぼうさい授業」「みどりの授業」を開催し、次世代の環境意識の向上に貢献します。
・お客様に対し、自然災害への備えに関する情報を提供し、環境保全意識の向上を図ります。
6.環境教育・啓発活動
・全従業員に対して環境方針を周知し、継続的な教育・啓発を通じて環境意識の向上に努めます。
7.環境目標の設定と継続的改善
・環境目的・目標を設定し、定期的に見直しを行うことで、環境マネジメントシステムの継続的な改善を図ります。
8.情報公開と透明性の確保
・本環境方針は、社内外に公開し、ステークホルダーとのコミュニケーションを図りながら、透明性のある環境経営を実践してまいります。
制定日 2025年2月1日
株式会社セフティー
代表取締役 西方 拓
<人権方針>
一人ひとりが輝く豊かで幸せなモノガタリのために
<基本理念>
セフティーは、「一人ひとりが輝く豊かで幸せなモノガタリのために」という想いのもと、すべての人の尊厳と人権を尊重した企業活動を行います。私たちは、保険代理業という信頼と誠実さを基盤とする事業を通じて、お客様・従業員・地域社会の多様な価値観を大切にし、すべての人が安心して関わることのできる環境づくりに取り組みます。
<基本方針>
1.人権の尊重
国際的な人権規範(「世界人権宣言」「ビジネスと人権に関する指導原則」など)を支持し、差別やハラスメントを許さない企業文化を育みます。
2.職場における人権配慮
年齢、性別、国籍、人種、宗教、障がい、性的指向・性自認(SOGI)などによる差別を排除し、すべての従業員が尊重され、能力を発揮できる職場環境を整備します。
3.ハラスメントの防止
パワーハラスメント、セクシュアルハラスメント、マタニティ・パタニティ・SOGIハラスメントなど、あらゆるハラスメントを防止し、健全な職場風土を醸成します。
4.お客様の人権への配慮
お客様のプライバシーや意思を尊重し、公平・公正な対応を徹底します。ライフステージに応じたご提案を通じて、安心と納得をお届けします。
5.人権啓発と教育
全従業員に対し、人権に関する研修や啓発活動を継続的に実施し、人権意識の向上を図ります。
6.是正と継続的改善
人権侵害のリスクに対して適切な予防措置を講じ、万一問題が発生した場合には迅速かつ誠実に対応し、継続的な改善を行います。
セフティーは、すべてのステークホルダーの「モノガタリ(物語)」を尊重し、だれもが安心して輝ける社会の実現に貢献してまいります。
制定日 2025年2月1日
株式会社セフティー
代表取締役 西方 拓
ガバナンスについて
ガバナンスについて
1.ISO9001認証取得企業
セフティーは、お客様により確かな安心と安全をお届けするため、国際的な品質マネジメント規格であるISO9001を取得しています。これは「お客様サービスの品質向上」という目的を持続的に成長させたいという想いでスタートしました。
ISO9001の基本であるPDCAサイクル(Plan=計画、Do=実行、Check=評価、Action=改善)を業務の軸に据え、サービスや業務プロセスを継続的に見直し、改善を重ねています。例えばお客様からいただいた声やヒヤリハット、社内での気づきをもとに、週に一度の改善会議を開き、次のサービス向上へ反映しています。
社内で情報や課題を共有し、改善策を明確にして実行することで、意思決定の透明性が高まり、責任ある行動にもつながります。その結果、組織全体の信頼性が向上し、持続的な成長を支えるガバナンスの強化にもつながっていると思っています。セフティーはこれからも、お客様と社会に選ばれ続ける企業として、品質とガバナンスの両面から進化を続けます。
2.外部監査(最上位Aランク認定企業)
セフティーでは、2023年より第三者機関である日本創倫株式会社による外部監査を受けています。監査では、経営管理・コンプライアンス・リスク管理など、7分野・全148項目(2024年度時点)の厳しい基準で、内部管理体制や業務プロセスが機能しているかをチェックしています。
経営管理・コンプライアンス・リスク管理など幅広く確認することで、組織の透明性と責任ある運営が確保されます。この外部監査の結果、最上位のAランク評価を獲得することができました。これは、当社のガバナンス体制がすでに高い水準で整備されていることを示すものであり、高い信頼の証ではないかと考えています(監査の詳細は当社ブログに掲載)。
外部監査による客観的なチェックは、ISO9001で定められたPDCAサイクルと連動し、日々の業務改善に活かされています。これにより、サービス品質の向上とともに、透明性の高い運営や責任ある経営が実現。結果として、組織全体のガバナンス強化に大きく貢献しています。今後も外部監査を成長と改善の機会と捉え、信頼される企業を目指して取り組んでまいります。
保険代理店内部監査を外部監査機関に依頼し最上位A評価を頂きました! | 葛飾区亀有の頼れる保険代理店セフティー
3.金融事業者リスト掲載企業(金融庁)
セフティーでは、創業以来「お客様第一主義」の考え方を大切にしてきました。その姿勢を明確にするため、2020年に「お客様本位の業務運営方針(FD宣言)」を策定しました。そして、2025年に金融庁の原則に沿って、具体的な行動指針と実践状況をわかりやすく示す改定をしております。
その内容を金融庁に報告した結果、セフティーは、お客様に寄り添った運営方針を明確に示している金融事業者の一社として、リストに掲載されることとなりました。これからもお客様に寄り添った業務運営を最優先に、徹底した質の高いサービスを提供してまいります。
4.情報セキュリティ対策
セフティーは、2024年8月16日に「SECURITY ACTION」の「★★二つ星」を宣言しました。この制度は、独立行政法人情報処理推進機構(IPA)が、安全で安心なIT社会を目指して作ったもので、中小企業が自ら情報セキュリティ対策に取り組むことを宣言する制度です。今後も、さらに情報セキュリティ対策や社員教育に力を入れていきます。
また弊社は「SECURITY ACTION」の趣旨に賛同し、2024年10月24日より普及賛同企業となりました。中小企業のセキュリティ対策は急務であり、この取り組みは企業のセキュリティ意識の向上に繋がると考えています。
具体的には、定期的に開催しているサイバーセミナーや普段の活動の中で、取引先や顧客に「SECURITY ACTION」制度を紹介し、自己宣言を支援・サポートすることで普及を推進します。今後も普及賛同企業として、当制度の普及促進に向けて積極的な取組みを実施してまいります。
「SECURITY ACTION」二つ星を宣言し、普及賛同企業になりました | 葛飾区亀有の頼れる保険代理店セフティー
5.事業継続力強化計画の認定企業
セフティーでは、地震保険等を販売する代理店として、「お客さまが広域大規模災害で被害に遭われた際に、どこよりも早く業務を再開し、1分1秒でも早く生活支援金や事業継続資金である保険金をお届けすること」をミッションに掲げ、災害発生時の行動計画(BCP)を策定しています。
この取り組みをさらに強化するため、2019年(令和元年)にスタートした「事業継続力強化計画」の認定も取得しました。さらに2023年からは、中小機構を通じて他の中小企業様の計画策定・認定支援も行い、地域社会全体の「災害に強い街づくり」にも貢献しています。
また、大規模災害時には停電が長期化することも想定されるため、自社で電力をまかなえる太陽光発電設備と蓄電システムを導入しました。これにより、災害時でもPCや通信機器を稼働させ、緊急の連絡や事故対応を継続できます。
BCPのはじめの1歩!中小企業にこそ必要な事業継続力強化計画(ジギョケイ)の策定と支援について | 葛飾区亀有の頼れる保険代理店セフティー
6.ダイバーシティと健康経営の推進
セフティーでは、一人ひとりの経験やスキル、得意分野や考え方を反映した多様な視点や価値観こそが、会社を成長させる原動力になると考えています。こうした多様性(ダイバーシティ)は、持続的な成長を支える強みであり、性別・年齢等を問わず、さまざまな人が力を発揮し活躍できる職場環境づくりを推進しています。
また、社員が安心して長く働けるよう、「健康経営」にも積極的に取り組んでいます。働きやすさとやりがいの両立を目指し、平等な成長の機会やスキルアップの場を用意し、公正な評価制度を整えています。さらに、職場環境の改善やチームワークの活性化にも努め、社員全員が心身ともに健康で、いきいきと働ける会社を目指しています。
個人情報保護に関する基本方針【プライバシーポリシー】
弊社は、個人情報保護の重要性と、お客様の信頼にもとづく責任を十分認識し、個人情報について、厳正・適切なお取扱いを行うことを宣言します。
(1)法令等の遵守
弊社は、個人情報の保護に関する法律(個人情報保護法)その他の関連法令、関係官庁等からのガイドラインなどを遵守して、個人情報を適正に取扱うとともに、安全管理について適切な措置を講じます。
(2)従業員教育
弊社は、個人情報の取扱いが適正に行われるよう従業者への教育・指導を徹底します。
(3)個人情報の利用目的
弊社は、下記業務を営んでおり、下記業務を通じて取得した個人情報(個人番号および特定個人情報については、下記(8)を参照ください。)を、下記業務の遂行に必要な範囲内で、かつ適法、公正に利用します。
また、弊社は複数の保険会社と取引があり、取得した個人情報を取引のある他の保険会社の商品・サービスをご提案するために利用させていただくことがあります。なお、その他の目的に利用することはありません。
- 損害保険、生命保険およびこれらに付帯・関連するサービスの提供等の保険会社の業務
- 住宅ローン商品およびこれらに付帯・関連するサービスの提供
- ライフプラン、キャッシュフローシミュレーションの作成
- セミナー、イベント、アンケート等のご案内・提供、情報の維持管理
- カーリース、駐車場シェアリング、その他自動車関連サービスに関する紹介・取次およびこれらに付帯・関連するサービスの提供
- 顧客サービス向上に寄与するための情報提供・ご提案、情報の維持管理
上記の利用目的を変更する場合には、相当の関連性を有すると合理的に認められる範囲においてのみ行い、その内容をご本人に対し、原則として書面等(電磁的記録を含む。以下同じ。)により通知し、または弊社のホームページなどにより公表します。
弊社に対し保険募集業務の委託を行う保険会社および自動車関連サービスの事業者、住宅購入支援 サービス事業者、子ども向けマネーセミナー協会の利用目的は、それぞれの会社・協会のホームページ(下記)に記載してあります。
- 損害保険ジャパン株式会社(https://www.sompo-japan.co.jp/)
- 東京海上日動火災海上株式会社(https://www.tokiomarine-nichido.co.jp/)
- 三井住友海上火災保険株式会社(https://www.ms-ins.com/)
- あいおいニッセイ同和損害保険株式会社(https://www.aioinissaydowa.co.jp/)
- 日新火災海上保険株式会社(https://www.nisshinfire.co.jp/)
- AIG損害保険株式会社(https://www.aig.co.jp/sonpo)
- SOMPOひまわり生命保険株式会社(https://www.himawari-life.co.jp/)
- 東京海上日動あんしん生命保険株式会社(https://www.tmn-anshin.co.jp/)
- 三井住友海上あいおい生命保険株式会社(https://www.msa-life.co.jp/)
- FWD生命保険株式会社(https://www.fwdlife.co.jp/)
- 日本生命保険相互会社(https://www.nissay.co.jp/)
- メットライフ生命保険株式会社(https://www.metlife.co.jp/)
- アフラック生命保険株式会社(https://www.aflac.co.jp/)
- 株式会社オリコカーライフ(https://ds-mobility.jp/)
- akippa株式会社(https://akippa.co.jp/)
- GOEN株式会社(https://goen-group.jp/)
- iYell株式会社(https://iyell.co.jp/)
- 株式会社NEXYZ.ファシリティーズ(https://service.nexyz-zero.jp/)
(4)個人情報の取得
弊社は、業務上必要な範囲で、かつ、適法で公正な手段により個人情報(個人番号および特定個人情報については、下記(8)を参照ください。)を取得します。なお、お客様との対面対応、および電話対応において、お問い合わせ内容などの確認とサービス向上を目的に、通話を録音させていただく場合があります。
(5)安全管理措置
弊社は、取扱う個人データ(弊社が取得し、または取得しようとしている個人情報であって、個人データとして取り扱われることが予定されているものを含みます。下記(8)の個人番号および特定個人情報を含みます。)の漏えい、滅失またはき損の防止その他の個人データの安全管理のため、安全管理に関する取扱規程などの整備および 実施体制の整備など、十分なセキュリティ対策を講じるとともに、利用目的の達成に必要とされる正確性・最新性を確保するために適切な措置を講じています。
弊社は、個人データの安全管理措置に関する社内規程を別途定めており、その具体的内容は主として以下のとおりです。安全管理措置に関するご質問については、下記(12)のお問い合わせ先までお寄せください。
①基本方針の整備
個人データの適正な取扱いの確保のため、「関係法令・ガイドライン等の遵守」、「安全管理措置に関する事項」、「質問および苦情処理の窓口」等について本基本方針を策定し、必要に応じて見直しています。
②個人データの安全管理に係る取扱規程の整備
取得、利用、保存、提供、削除・廃棄等の段階ごとに、取扱方法、責任者・担当者およびその任務等についての規程を整備し、必要に応じて見直しています。
③組織的安全管理措置
・個人データの管理責任者等の設置
・就業規則等における安全管理措置の整備
・個人データの安全管理に係る取扱規程に従った運用
・個人データの取扱状況を確認できる手段の整備
・個人データの取扱状況の点検及び監査体制の整備と実施
・漏えい等事案に対応する体制の整備
④人的安全管理措置
・従業者との個人データの非開示契約等の締結
・従業者の役割・責任等の明確化
・従業者への安全管理措置の周知徹底、教育及び訓練
・従業者による個人データ管理手続の遵守状況の確認
⑤物理的安全管理措置
・個人データの取扱区域等の管理
・機器及び電子媒体等の盗難等の防止
・電子媒体等を持ち運ぶ場合の漏えい等の防止
・個人データの削除及び機器、電子媒体等の廃棄
⑥技術的安全管理措置
・個人データの利用者の識別及び認証
・個人データの管理区分の設定及びアクセス制御
・個人データへのアクセス権限の管理
・個人データの漏えい・毀損等防止策
・個人データへのアクセスの記録及び分析
・個人データを取り扱う情報システムの稼動状況の記録及び分析
・個人データを取り扱う情報システムの監視及び監査
⑦委託先の監督
個人データの取扱いを委託する場合には、個人データを適正に取り扱っている者を選定し、委託先における安全管理措置の実施を確保するため、外部委託に係る取扱規程を整備し、定期的に見直しています。
⑧外的環境の把握
・個人データを取り扱う国における個人情報の保護に関する制度を把握した上で安全管理措置を実施しています。
(6)個人データの第三者への提供および第三者からの取得
弊社は、次の場合を除き、ご本人の同意なく第三者に個人データ(弊社が取得し、または取得しようとしている個人情報であって、個人データとして取り扱われることが予定されているものを含みます。個人番号および特定個人情報については、下記(8)を参照ください。)を提供しません。
- 法令に基づく場合
- 人の生命、身体または財産の保護のために必要がある場合であって、本人の同意を得ることが困難であるとき。
- 公衆衛生の向上または児童の健全な育成の推進のために特に必要がある場合であって、本人の同意を得ることが困難であるとき。
- 国の機関もしくは地方公共団体またはその委託を受けた者が法令の定める事務を遂行することに対して協力する必要がある場合であって、本人の同意を得ることにより当該事務の遂行に支障を及ぼすおそれがあるとき。
- 当該第三者が学術研究機関等である場合であって、当該第三者が当該個人データを学術研究目的で取り扱う必要があるとき(当該個人データを取り扱う目的の一部が学術研究目的である場合を含み、個人の権利利益を不当に侵害するおそれがある場合を除く。)。
また、個人データを第三者に提供したとき、あるいは第三者から取得したとき(個人関連情報を個人データとして取得する場合を含みます。)、提供先・提供者の氏名等、法令で定める事項を確認し、記録したうえ、保管します。
(7)センシティブ情報のお取扱い
弊社は、要配慮個人情報(人種、信条、社会的身分、病歴、前科・前歴、犯罪被害情報などをいいます。)ならびに労働組合への加盟、門地および本籍地、保健医療および性生活に関する情報(以下、「センシティブ情報」といいます。)については、次に掲げる場合を除くほか、取得、利用または第三者提供を行いません。
- 法令等に基づく場合
- 人の生命、身体または財産の保護のために必要がある場合
- 公衆衛生の向上または児童の健全な育成の推進のため特に必要がある場合
- 国の機関もしくは地方公共団体またはその委託を受けた者が法令の定める事務を遂行することに対して協力する必要がある場合
- 保険料収納事務等の遂行上必要な範囲において、政治・宗教等の団体もしくは労働組合への所属もしくは加盟に関する従業員等のセンシティブ情報を取得、利用または第三者提供する場合
- 相続手続を伴う保険金支払事務等の遂行に必要な限りにおいて、センシティブ情報を取得、利用または第三者提供する場合
- 保険業の適切な業務運営を確保する必要性から、本人の同意に基づき業務遂行上必要な範囲でセンシティブ情報を取得、利用または第三者提供する場合
(8)個人番号および特定個人情報の取扱い
弊社は、個人番号および特定個人情報について、取得・利用・第三者提供を行いません。
(9)見直し・改善
弊社の個人情報の取扱いおよび安全管理に係る適切な措置については、適宜見直し、改善いたします。
(10)個人情報保護法に基づく保有個人データ(当社が取得し、または取得しようとしている個人情報であって、個人データとして取り扱われることが予定されているものを含みます。)の開示、訂正等、利用停止など
個人情報保護法に基づく保有個人データに関する開示(確認・記録の開示を含む)、訂正等または利用停止などに関するご請求については、ご請求者がご本人であることを確認させていただいたうえで手続きを行います。保険会社の保有個人データに関しては当該会社に対してお取次ぎいたします。弊社の保有個人データに関し、必要な調査を行った結果、ご本人に関する情報が不正確である場合は、その結果に基づいて正確なものに変更させていただきます。 なお、上記開示などの手続きについては所定の手数料をいただきます。手続きを希望される方は、下記(12)のお問い合わせ先までお申し付けください。
(11)個人情報等漏えい時等の対応について
弊社は、個人データ(当社が取得し、または取得しようとしている個人情報であって、個人データとして取り扱われることが予定されているものを含みます。)漏えい事故が発生し、個人情報保護法施行規則第7条の定める事態に該当した場合は、個人情報保護法第26条1項に従って、個人情報保護委員会等に報告し、ご本人にも通知いたします。ただし、本人への通知が困難かつ本人の権利利益の保護のために必要な代替措置をとっている場合には、ご本人へは通知いたしません。また、同様の場合等で、所定の事態に該当した場合は、保険業法や金融分野ガイドラインに従って、監督当局に報告いたします。
(12)お問い合わせ・ご相談・苦情へのご対応
弊社は、個人情報の取扱いに関する苦情・ご相談に適切・迅速にご対応いたします。
ご連絡先は下記のお問い合わせ窓口となります。また保険事故に関する照会については下記お問い合わせ窓口のほか、保険証券記載の保険会社の事故相談窓口にもお問い合わせいただくことができます。
なお、ご照会者がご本人であることをご確認させていただいたうえで、ご対応させていただきますので、あらかじめご了承願います。
※弊社からのEメール、ダイレクトメール等による新商品・サービスのご案内について、ご希望されない場合は、上記のお問い合わせ先までお申し出ください。
- 代理店名
- 株式会社セフティー
- 住所
- 〒125-0061 東京都葛飾区亀有1-15-1
- 代表者氏名
- 代表取締役 西方 拓
- 電話番号
- 03-3838-3531
- 受付時間
- 平日/9:00~17:00 土曜/9:00~12:00 定休日/日曜祝日
- info@safetyーi.com
- ホームページ
- https://safety-i.com/
最終更新日:2025年4月1日
情報セキュリティ基本方針
株式会社セフティー(以下、弊社という)は、情報資産の適切な保護・管理を通じた情報セキュリティの確保を経営上の最重要課題の一つに位置付け、弊社企業活動において入手および知り得た情報、ならびに弊社が業務上保有するすべての情報資産を事故・災害・犯罪などの脅威から守り、お客様ならびに社会の信頼に応えるべく、以下の方針に基づき情報セキュリティに取り組みます。
1.経営者の責任
弊社は、経営者主導で組織的かつ継続的に情報セキュリティの改善・向上に努めます。
2.社内体制の整備
弊社は、情報セキュリティの維持及び改善のために組織を設置し、情報セキュリティ対策を社内の正式な規則として定めます。
3.社内教育・研修の実施
弊社は、全従業員に「情報セキュリティ基本方針」の周知徹底と教育を実施し、情報セキュリティリテラシーの向上を図るとともに、弊社の情報資産の保護および適切な管理を実行するために「情報セキュリティハンドブック」を策定し、それに準じて行動できるよう研修を継続的に実施します。
4.法令及び契約上の要求事項の遵守
弊社は、情報セキュリティに関わる各種法令、規制、規範、別途定める各規程、契約上の義務を遵守するとともに、お客様の期待に応えます。
5.違反及び事故への対応
弊社は、情報セキュリティに関わる法令違反、契約違反及び事故が発生した場合には適切に対処し、再発防止に努めます。また、お客さま及び監督機関への報告が必要な場合は、速やかに報告します。
制定日:2024年9月1日
株式会社セフティー
代表取締役 西方 拓
コンプライアンス基本方針
弊社は、コンプライアンスを経営上の最重要課題のひとつと位置付けています。すべての役職員は社会的責任を常に意識して行動する必要があり、弊社は、本方針のもと、コンプライアンスを実践する態勢を確立します。
1 基本的な考え方
コンプライアンス(法令等遵守)とは、「事業活動に関連するすべての法令、主務官庁が定める監督指針・ガイドライン等、所属保険会社との間の契約、所属保険会社が定める規程、弊社の社内規程・マニュアル及び社会的規範(以下、これらをあわせて「法令等」といいます。)を遵守し、社会の期待と要請に応えるべく、誠実かつ公平・公正な活動を実践すること」をいいます。
弊社は、経営理念の実現に向け、事業活動のあらゆる場面でコンプライアンスを徹底し、企業倫理を確立します。
2 コンプライアンス態勢の構築
(1)体制の整備
- コンプライアンスに関する重要事項が、経営陣に適切に報告される体制を整備します。
- コンプライアンスに関する事項を一元的に管理し、コンプライアンスを推進する責任者を任命するとともに、法令等遵守態勢の確保のために必要な権限を付与します。
- 役職員がコンプライアンス上問題となる行為を発見した場合の報告・相談体制を整備します。
(2)コンプライアンス推進活動の実施
- コンプライアンス実践の具体的手引書としてコンプライアンス・マニュアル等を策定し、周知徹底します。
- コンプライアンス・プログラムを具体的な実践計画として策定し、実施します。
- コンプライアンスを徹底するための研修や点検を行います。
- コンプライアンス上問題となる行為については、直ちに是正するとともに、原因を分析し、再発を防止します。
3 コンプライアンスに関する役職員の行動基準
(1)行動原則
- 健全な保険事業の発展に寄与し、社会からの信頼を得るために、法令等の遵守を行動の基本にすえ、誠実・公平・適正な業務運営に努めます。
- あらゆる場面で、あらゆる人に、誠実かつ公平・公正に接します。
- 法令等に違反する行為を発見した場合には、勇気を持って指摘し、関係者と協力して、是正します。
(2)適正な事業活動を支える基本的行動
- 保険業の公共性を十分に認識し、保険募集の公正を確保することにより、保険契約者等の保護に努めます。
- 知的財産権を保護するとともに、他者の知的財産権を侵害しません。
- 業務上知り得たお客様の情報の取扱いについて、細心の注意を払い、紛失・漏洩等をしないよう厳正な管理に努めるとともに、定められた目的以外には利用しません。
- 市民社会の秩序や安全を脅かす反社会的勢力には、警察等関係機関等とも連携し、毅然とした態度で立ち向かいます。
- お客様の利益が不当に害されることのないよう、利益相反取引を管理し、適切に業務を行います。
- インサイダー取引(重要な未公開情報を利用した株券等の取引)は行いません。
- 競争相手等との関係において、談合、不公正な競争手段の利用、また、取引上の地位を利用しての不公平な取引の要求を行いません。
- 弊社の資産や重要情報、営業秘密等は厳正に管理します。
- 犯罪による収益移転(マネー・ローンダリング/テロ資金供与)の防止を図るため、取引時確認を徹底します。
- 業務上の立場を利用して、私的な利得行為を行いません。
- 人権を尊重し、人種、国籍、性別、年令、職業、地域、信条、障害の有無等による差別やハラスメント行為を行いません。
- 安全で働きやすい職場環境を確保します
(3)基本的行動の実践に向けて
役職員は、他者に法令等に反することを命ずることはできません。
役職員は、法令等を遵守することによっていかなる不利益も受けません。
制定 平成27年10月1日
ハラスメント防止対策に関する基本方針
1.事業所におけるハラスメント防止に関する目的
セフティーは、モノガタリ支援企業およびモノガタリプランナーとして、お客様の人生におけるさまざまな出来事や、叶えたい夢・未来を支援し、一つでも多くの「ありがとう」を集めることを目指しています。また、お客様のモノガタリだけでなく、従業員一人ひとりのモノガタリも大切にしています。
そのため、職場内でのハラスメントの防止と、働きやすい職場環境の維持は、よりよいサービスを提供するために必要不可欠であり、結果的にお客様のモノガタリにも貢献するものと私たちは考えています。
ハラスメント行為は人権に関わる重要な問題であり、従業員の尊厳を傷つけ、就業環境の悪化を招く許されない行為です。セフティーは、ハラスメントを決して容認せず、すべての従業員が互いに尊重し合える、安全で快適な職場づくりに取り組んでまいります。
2.ハラスメントの定義
(1)パワーハラスメント
優越的な関係を背景とした言動であって、業務上必要かつ相当な範囲を超えたものにより、労働者の就業環境が害される行為であり、下記のようなものを言う。
- 身体的な攻撃(暴行・障害)
- 精神的な攻撃(脅迫・名誉棄損・侮辱・ひどい暴言)
- 人間関係の切り離し(隔離・仲間外し・無視)
- 過小な要求(仕事を与えない、能力とかけ離れた程度の低い仕事を命じる)
- 過大な要求(業務上明らかに不要なことや遂行不可能の強制・仕事の妨害)
- 個の侵害(私的なことに過度に立ち入ること)
(2)セクシャルハラスメント
- 性的な内容の発言
性的な事実関係を尋ねること、性的な内容の情報(噂)を流布すること、性的な冗談やからかい、容姿や身体に関する発言、結婚・恋愛・出産等のプライベートに過度に踏み込む発言、食事やデートへの執拗な誘い、個人的な性的体験談を話すことなど - 性的な行動
不必要な身体接触(肩・腰・手などに触れる、抱きつく等)、性的な視線を向け続ける行為、わいせつな画像・動画・写真等を見せること、職場に性的な掲示物を貼ること、業務上の立場を利用した交際の要求、性的関係の強要やそれを示唆する言動など
(3)妊娠、出産、育児、介護等に起因するハラスメント
- 不利益取扱い
妊娠・出産したこと、育児や介護のための制度を利用したこと等を理由として、事業主が行う解雇、減給、降格、不利益な配置転換、契約を更新しない(契約社員の場合)といった行為 - 就業環境の妨害
妊娠・出産したこと、育児や介護のための制度を利用したこと等に関して、上司・同僚が就業環境を害する言動を行う。
(4)その他のハラスメント
直接職務に関連しない「いじめ、嫌がらせ」、「強要」、「個人の尊厳を傷つける言動」などにより、人間関係に悪影響を及ぼすことで職場環境を悪化させること
(例)
- 飲酒の強要や酔ったうえでの迷惑な言動による嫌がらせ、いじめなどの行為(アルコールハラスメント)
- 私的なSNS利用において、職場の人間関係を背景とする、嫌がらせ行為(ソーシャルハラスメント)
- 言葉や態度で相手の心を傷つける精神的ないじめなどの行為(モラルハラスメント)
- 性的指向や性自認を否定・侮辱する行為(SOGIハラスメント)
- 男性の育児参加を妨げ嫌がらせする行為(パタニティハラスメント)
- 就職活動中の学生に対する不適切な言動を行う行為(就活ハラスメント)
(5)カスタマーハラスメント
お客様、取引先から従業員への上記(1)(2)(3)(4)の行為
3.ハラスメント対策
- セフティーの従業員間及び取引業者、保険会社の職員との間において、ハラスメントが発生しないよう、下記の取り組みを行う。
- 円滑に日常業務が実施できるよう、日ごろから、正常な意思疎通に留意する。
- 特に役職者においては、ハラスメント防止に十分な配慮を行う。
- ハラスメント防止のために、年 1 回は本基本指針を徹底するなどハラスメント研修を行う。
- ハラスメントの相談窓口を職場内に設置することとし、管理職が窓口を統括管理する。
- ハラスメントの相談を行った職員が不利益を被らないよう、十分に留意する。
- ハラスメントの判断を行ったと指摘された職員については、弁明の機会を十分に保する。
- ハラスメントの判断や対応は、統括会議で検討する。
4.苦情・相談への対応
(1)苦情・相談の申し出
職員、利用者及びその家族等は管理者及びハラスメント担当者に、職場及び支援現場におけるハラスメントの苦情・相談を申し出ることができる。また、当事者ではないが他の職員等が受けているハラスメントについて不快に感じた職員等も申し出ることができる。
(2)相談体制の整備
- ハラスメント担当者
- ハラスメント担当者は、ハラスメントの相談窓口として、職員等からのハラスメントの苦情・相談の申し出を受け付け、問題処理を行う。
- ハラスメント担当者は、ハラスメントの苦情・相談を受け付けた場合は、管理者に報告しなければならない。また、必要に応じてハラスメント防止対策委員会の招集を求めることができる。
- ハラスメント担当者は、苦情・相談を申し出た職員等が不利益を被らないよう十分に留意する。
- 管理者
- 管理者は、ハラスメント担当者と連携し、事実関係の調査、関係者への面談等により、客観的な判断の下、適切な対応方法を検討し、問題を処理する。
- 管理者は、ハラスメントが深刻かつ重大であると判断した場合等、必要に応じてハラスメント防止対策委員会の招集を求めることができる。
- 管理者は、苦情・相談を申し出た職員等が不利益を被らないよう十分に注意する。また、ハラスメントを指摘された職員等に対して、弁明の機会を十分に保証する。
- ハラスメント防止対策委員会
- ハラスメント防止対策委員会は、管理者及びハラスメント担当者から報告のあった事案及びハラスメントの対応に対して不服申し立てがあった事案等について、その審査、処理にあたることとし、防止対策についての検証、助言を行うこととする。
- ハラスメント防止対策委員会は、人事課 人材マネジメント係を委員とする。
- 委員会において検討された防止対策等の内容については、必要に応じて、すべての職員に周知し、ハラスメント防止の意識の高揚を図る。
(3)秘密の保持
苦情・相談に関与した者は、関係者のプライバシーや人権を尊重するとともに、問題処理に必要な場合を除き、知り得た情報を漏洩してはならない。
(4)不服申し立て
ハラスメントの被害者もしくは加害者は、問題処理に不服がある場合、ハラスメント防止対策委員会に対し審査を申し出ることができる。
5.基本方針の見直し
ハラスメントを取り巻く状況の変化等により、必要に応じて本方針の見直しを行うこととする。
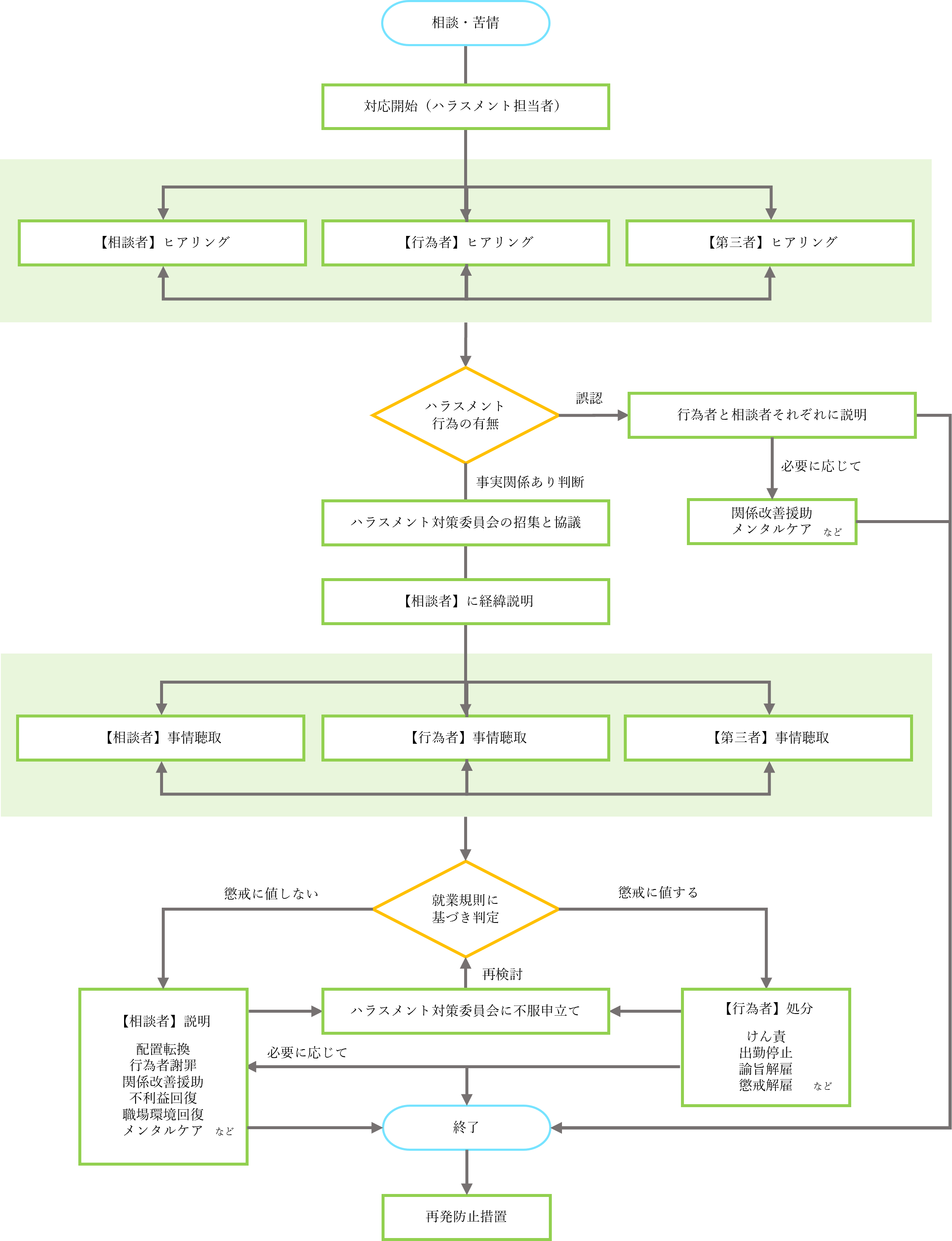
6.ハラスメント対応フロー

7.ハラスメント対策における取り組み
- 職場におけるハラスメント防止規程の周知徹底を図ります。
- 職場におけるハラスメントの相談窓口を設置し、広く相談・苦情に対応するとともに、事実確認などを含めて問題解決と再発防止に取り組みます。
- 職場におけるハラスメントが生じた場合は、会社は協議の上、就業規則に従い処分の対象とします。
- 職場におけるハラスメントに対しては、理解・啓発のための研修を行い、ハラスメントのない職場環境づくりを行います。
8.基本方針の閲覧について
ハラスメント防止対策に関する基本指針は、求めに応じていつでも従業員及び家族等が自由に閲覧できるように、ホームページに公表します。
9.ハラスメントの相談窓口
総務部:尾久、山谷
制定日 2024年11月1日
株式会社セフティー
代表取締役 西方 拓
カスタマーハラスメントに対する基本方針
1.はじめに
セフティーは、モノガタリ支援企業およびモノガタリプランナーとして、お客様の人生の様々な出来事や、叶えたい夢や未来を支援し、一つでも多くの「ありがとう」を集めることを目指しています。
「この先も長く付き合いたい」と思っていただける存在であるために、お客様の声に真摯に耳を傾け、お褒めの言葉やご不満の言葉を従業員全員で共有し、良い点はさらに伸ばし、ご指摘を受けた点は改善することで、サービス品質の向上に取り組んでいます。
一方でお客様の声の中には、ごくわずかではありますが、従業員の人格を否定する言動、暴力、セクシャルハラスメントや過剰な要求などが見受けられることがあります。
持続的なサービス品質の提供において、従業員が心身ともに健康で、気持ちよく働ける環境を適正に保つことは極めて重要です。お客様とのより良い関係性を保つだけでなく、従業員が安心して働ける職場環境を整えることが必要不可欠だと考え、本方針を作成いたしました。
2.カスタマーハラスメントの定義
セフティーにおいては、カスタマーハラスメントを「顧客等から従業員に対して行われる著しい迷惑行為であって、従業員の就業環境を害するもの」と定義します。
カスタマーハラスメントの主な具体例は以下の通りですが、あくまで例示であり、これらに限るものではありません。
- 威嚇・脅迫・恫喝・強要行為
- 暴言・暴力・人格を否定する発言・個人を侮辱する発言
- 継続的・執拗な言動
- 土下座の要求
- 社会通念上受け入れられない要求
- 合理的な理由のない謝罪要求
- 合理的な理由のない不当・過剰な要求
- 合理的な範囲を超える時間的拘束・場所的拘束(居座り)
- 社員等に関する処罰の要求
- SNSやインターネット上での誹謗中傷
- プライバシーの侵害
- セクシャルハラスメント行為
など
3.カスタマーハラスメントへの対応(社内)
カスタマーハラスメントに関する知識および対処方法の研修を実施します。また、カスタマーハラスメントの被害が発生してしまった際は、従業員のケアを最優先し、再発防止に取組みます。
4.カスタマーハラスメントへの対応(社外)
カスタマーハラスメントが発生しないよう、セフティーではこれまで通り丁寧な対応に努めますが、ハラスメント行為であると判断した場合には、面談や対応のお断り、お取引や次回更新の中止をさせていただきます。また、カスタマーハラスメントが継続する場合や、特に悪質と判断される行為を認めた場合は、警察・弁護士に相談等のうえ、厳正に対処させていただきます。
5.お客さまに対するお願い
セフティーはより良いサービスを提供するため、そして私たち自身がハラスメント行為を起こさないように本方針を遵守します。お客様におかれましては本方針に対するご理解とご協力のほど何卒よろしくお願い申し上げます。
制定日 2024年11月1日
株式会社セフティー
代表取締役 西方 拓
障がい者への対応に係る基本方針
セフティーは、「障害を理由とする差別の解消の推進に関する法律」が掲げる目的を踏まえ、次のとおり対応の基本方針を定めます。
- 障がい者の社会的障壁の除去のために、不当な差別的取扱いは行わず、障がいの状態や性別、年齢に応じた必要かつ合理的な配慮を行うように努めます。
- 障がいの状態に応じたコミュニケーションを大切にし、障がい者との建設的な対話による相互理解を通じて適切な対応に努めます。
- 障がい者の人格と個性を尊重し、障がいによって分け隔てられることのない共生する社会の実現へ向け、研修・啓発活動等の具体的取組を継続的に進めるように努めます。
制定日 2024年4月1日
株式会社セフティー
代表取締役 西方 拓
反社会的勢力等に対する基本方針
弊社は、市民社会の秩序や安全に脅威を与える反社会的勢力等に対して以下の基本方針を定め、反社会的勢力等との関係を遮断することに努め、公共の信頼を維持し、適切かつ健全な業務の遂行を確保します。
- 弊社は、反社会的勢力等による不当要求等がなされた場合には、担当者に任せることなく会社全体として対応を行います。また、役職員の安全を確保します。
- 弊社は、反社会的勢力等による不当要求等に備えて社内の体制を整備するとともに、警察・弁護士等の外部専門機関と綿密な連携関係を構築します。
- 弊社は、反社会的勢力等に対しては、取引関係を含めて、一切の関係を遮断します。また、反社会的勢力等による不当要求等は拒絶します。
- 反社会的勢力等による不当要求等に対しては、民事と刑事の両面から法的対応を行います。
- 反社会的勢力等による不当要求等が弊社や従業員の不祥事を理由とする場合であっても、事案を隠蔽するための裏取引は絶対に行いません。また、反社会的勢力等への資金提供は、絶対に行いません。
制定 平成27年10月1日
その他関係法令
その1、消費者契約法の遵守
消費者の利益の擁護を目的とした法律は、保険業法の「代理店禁止行為」とも重複しますが、以下の目的を遵守します。
事業者の行為により、消費者が誤認、または困惑した場合、契約の申込み、またはその承諾の意志表示を取り消すことができる。 事業者の損害賠償の責任を免除する条項、その他の消費者の利益を不当に害することとなる条項の全部または一部を無効とする。
その2、犯罪収益移転防止法の遵守
顧客管理体制の整備を促進することで、捜査機関によるテロ資金や犯罪収益の追跡のための情報を確保し、金融機関がテロ資金供給やマネー・ロンダリングなどに利用されることを防ぐことや、他人名義の預金口座などを悪用した振り込め詐欺、架空請求などの犯罪を防ぐことを目的としています。
契約者の本人確認(個人契約=運転免許証・健康保険証)(法人契約=登記事項証明書・印鑑証明書) 記録の作成・保存(保険会社の所定書式に基き作成・保存します)(預貯金通帳などの譲受け等の処罰)
その3、弁護士法第72条の遵守
弁護士法第72条は、「非弁護士の法律事務の取扱等の禁止」を規定しています。交通事故などの示談解決に関係して、誤解を持たれないように注意致します。
示談交渉付きの保険とは、保険会社の社員が、保険約款に規定された範囲内の限定された法律行為であることを理解して、保険代理店が示談交渉に介入してはならない原則を遵守します。示談交渉付きの保険であるか否かを明確に説明して、お客さまと代理店と保険会社の役割について、誤解を招かないように徹底します。